市人民政府办公厅关于印发武汉市加快建设青年发展型城市三年行动方案(2025—2027年)的通知
各区人民政府,市人民政府各部门,各有关单位:
《武汉市加快建设青年发展型城市三年行动方案(2025—2027年)》已经市人民政府同意,现印发给你们,请认真组织实施。
武汉市人民政府办公厅
2025年12月30日
武汉市加快建设青年发展型城市三年行动方案(2025—2027年)
为深入贯彻落实习近平总书记关于青年工作的重要思想和考察湖北重要讲话精神,学习贯彻中央城市工作会议精神,加快建设青年发展型城市,推动青年成长与城市发展相互促进,特制定本行动方案。
一、行动目标
围绕青年友好型省份建设,紧扣“武汉对青年更友好、青年在武汉更有为”目标,丰富“可亲城市”青年友好政策,搭建“青年有为”建功舞台,营造“近悦远来”青年发展生态,打造青年领航逐梦之城、科创优选之城、安居宜业之城、乐享潮流之城、生活理想之城、奋进出彩之城,组织动员全市青年为加快建设国家中心城市,全力打造“五个中心”,全面建设现代化大武汉,努力在全省支点建设中当好龙头、走在前列贡献青春力量,加快建设具有武汉标识度的青年发展型城市。
到2027年,青年优先发展理念得到广泛认同,青年工作机制不断健全,青年发展政策集成性有效增强。新增留汉来汉就业创业高校毕业生规模达100万人左右,新增青年创新创业高新技术企业1000家,青年创新创业信贷融资规模达100亿元,保障性租赁住房达27万套(间),青年喜爱的网红打卡地达100个,建成具有国际影响力的青年发展型城市标杆。
二、重点任务
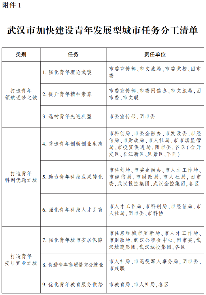
(一)打造青年领航逐梦之城
1.强化青年理论武装。深入学习贯彻习近平新时代中国特色社会主义思想,构建党、团、队一体化育人链条,持续完善“大思政课”体系建设,深化“同上一堂思政课”“青年马克思主义者培养工程”等品牌,组建“青声红语”等青年宣讲队,大力弘扬大别山精神、抗洪精神、抗疫精神。开展“建设支点、当好龙头”系列形势政策教育,厚植青年爱党爱国情怀。
2.提升青年精神素养。挖掘长江文化、知音文化等,传承中华优秀传统文化,创排彰显汉派文化特质、具有浓郁城市风韵的艺术精品。建设世界一流的“博物馆之城”,擦亮“文学汉军”、戏曲“大码头”等汉派文化品牌,办好“书香武汉·全民读书月”等活动。深化青年好网民培育,营造清朗网络空间。
3.选树青年先进典型。开展“新时代英雄城市人物谱系”建设、青年五四奖章评选等活动,选树一批青年认可、贡献突出、作风优良的青年代表。实施“千媒万屏”公益传播计划,讲好青年先进事迹,宣传新时代青年奋斗身影,汇聚青春正能量。
(二)打造青年科创优选之城
4.营造青年创新创业生态。擦亮“楚材聚汉、共建支点”品牌,促进各类资源要素在武汉加速集聚。建设大学生创业孵化基地、创业学院、小型微型企业创业创新示范基地、青创园等平台,为初创企业梯度配置“一张桌、一间房、一层楼”的办公空间。打造环大学创新发展示范带,实施青年创新创业项目“青苗计划”,加强初创企业培育。开放人工智能、数字经济等领域应用场景,加大对青年创业企业创新产品支持力度。推进市场准入“极简审批”,强化“创业贷”“青创贷”等金融服务。到2027年,新增市级及以上大学生创业孵化基地、科技型企业孵化器各30家,开展青年创业培训30万人次以上。
5.助力青年科技成果转化。建设大学生创新创业成果转化中心,每年遴选300个以上大学生创新创业项目,给予最高50万元扶持资金。鼓励投资赛事获奖项目,对“创客中国”“创青春”“英雄杯”等高规格赛事中获奖青年项目,开辟绿色通道,免除专家评审、尽职调查流程。开展青年人才科技创新成果转化对接活动,遴选优质项目给予最高50万元资助。设立20亿元市级创业投资类基金,开展“校校有基金”探索,引导社会资本支持青年创业早期项目。到2027年,征集入库项目2000个,高校在汉转化科技成果10000项。
6.强化青年科技人才引育。优化武汉英才计划,青年人才比例逐步提升到70%。举办“青春武汉、约你同行”百万学子行、“海外名校菁英学子武汉行”等活动,引导海内外青年选择武汉。开发“科研助理岗位”,建设科研项目辅助研究、技术经理人等专业队伍。开展“院士专家进校园”科普教育,提升青年科技创新意识。实施“博士服务团”助企计划,促进青年人才交流合作。到2027年,面向海内外遴选支持1200名左右武汉英才优秀青年科技人才,引进集聚10000名以上优秀青年人才。
(三)打造青年安居宜业之城
7.强化青年城市安居保障。提档升级“武汉青年人才之家”,为来汉创业就业青年提供最长15天免费住宿。多渠道筹集保障性租赁住房,落实租金优惠、房租减免等政策。探索“先租后售”创新模式,鼓励各区对在我市购买新建商品住房的青年人才给予购房补贴。推进公积金直付租金。用好“安居链”信息化平台,构建“一张床、一间房、一套房”全链条住房供应体系。实施“青年就要这young住”项目,推进青年社区建设,让青年留得下、住得好。
8.促进青年高质量充分就业。建成市级大学生就业创业服务中心,每年举办“就在武汉”“展翅计划”等招聘活动500场,筹集就业岗位50万个。扩大大学生就业见习基地规模,每年发布大学生就业见习、实习实践岗位1万个。实施青年技能培训计划,做好离校未就业高校毕业生、残疾青年、青年退役军人等就业帮扶。支持就业困难青年多渠道灵活就业,加强新就业形态劳动者权益保障。
9.优化青年教育服务供给。实施“新建学校快速优质成长计划”,新改扩建一批中小学,加快普通高中领航学校、特色学校建设。深化产教融合、校企合作,支持在汉高校“双一流”建设。到2027年,全市公办幼儿园在园幼儿占比达到65%以上,中心城区优质义务教育学校在新城区人口和产业“双集中”区域设立集团分校30所、提供优质学位3.5万个。
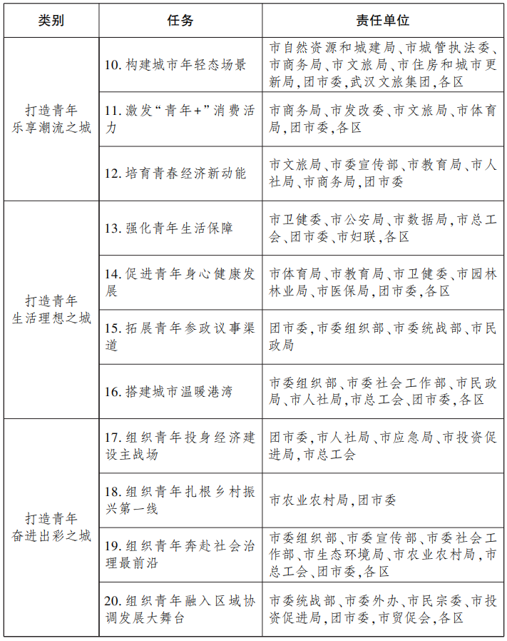
(四)打造青年乐享潮流之城
10.构建城市年轻态场景。将涉及青年发展的教育、医疗等内容纳入国土空间总体规划,规划建设“一场两馆一园”等青年运动场馆。组织青年参与“五改四好”城市更新,打造更多适青化空间。精细运营汉口历史风貌区等片区,打造文化驿站、城市书房等青年主题空间。举办“武汉之夏”“青春知音”等活动,打造青年身边的文娱场景。
11.激发“青年+”消费活力。聚焦国际消费中心城市建设,发展首发经济、冰雪经济、夜间经济等,培育策展型、融合型、社交型的消费新业态,积极打造城市首发空间,每年引进各类首店200家以上,建设汉口里、昙华林等13个夜间文旅消费集聚区。实施咖啡、茶饮网店增量行动,每年开展示范性青年消费活动100场。做强“夜上黄鹤楼”“知音号”等文旅品牌,培育“漫游武汉”“赛博武汉”等特色产品。到2027年,新增3A级以上旅游景区15个,打造青年喜爱的网红打卡地100个。
12.培育青春经济新动能。激发青年经济创造力和文化创新力,实施“青春小店青禾计划”,加强青年文化创意人才扶持,支持创立“汉派”文化品牌,策划音乐、话剧、赛事等互动式、沉浸式文娱活动,推动将青春流量转化为经济增量。推进“学子聚汉”工程,深化“青年夜校”服务,实施“我是城市推荐官”等城市表白计划。挖掘大学生家庭消费潜力,重点在开学季、节假日推出“家庭游”“周末游”“赏花游”产品,提供景区门票、住宿等优惠。
(五)打造青年生活理想之城
13.强化青年生活保障。开展“e鹊桥”“小团缘”“缘定江城、爱在武汉”等联谊活动,打造以青年需求为导向的个性化婚恋服务场景。建设托育服务综合指导中心、托幼一体化机构等功能性设施,实施“青少年寒暑假爱心托管班”等项目,纾解托育难题。青年可凭高校毕业证书先落户再就业,对来汉就业创业的外籍和港澳台青年提供便捷服务。强化数字化平台建设,增设“i武汉”青年服务应用场景,更好满足青年发展需要。
14.促进青年身心健康发展。新改扩建一批体育公园、社区体育中心等,推进体育设施进公园。关注预防青年亚健康,提升青年健康素养水平。按照规定落实青年医疗保险和医疗救助待遇。发挥12356心理援助热线、12355青少年服务台等危机干预作用,开展心理知识普及、职场解压等公益活动。常态化开展青少年普法宣传,增强青少年自我保护意识,养成自觉守法的行为习惯。
15.拓展青年参政议事渠道。推荐优秀青年担任“两代表一委员”,围绕青年“急难愁盼”开展调研、提出建议。发挥青联、学联等组织枢纽作用,用好“青年观察团”“青年议事会”等平台,支持青年为城市发展建言献策。鼓励社会组织参与青年服务项目的竞争,培育热心青年发展事业的公益智库。
16.搭建城市温暖港湾。坚持党建带团建,推进新兴领域团的建设“两个覆盖”,深化发展团员、推优入党等。实施“暖蜂行动”“户外工作者驿站”等项目,面向新兴青年提供职业提升、文体娱乐等服务。关心关爱创业失败青年,提供就业服务、就业援助、社会救助等保障措施;对有再创业意愿的,通过提供创业指导、公益工位等帮扶政策,帮助青年重树信心、再创新业。
(六)打造青年奋进出彩之城
17.组织青年投身经济建设主战场。做强擦亮“队、号、手、岗、赛”等品牌,动员青年在科技攻关、公共应急等任务中攻坚克难。举办“武汉工匠杯”职业技能大赛,支持企业面向青年开展新技术、新设备、新工艺等技能提升培训,引导青年在推进科技创新和产业创新深度融合中争当排头兵。
18.组织青年扎根乡村振兴第一线。依托高素质农民、乡村振兴运营官等培育项目,提升返乡入乡青年就业创业能力。实施“大学生助力乡村振兴”行动,组织青年参与“江城百臻”农产品推介,支持青年返乡创办合作社、家庭农场。开展现代农业领域青年人才评定,畅通乡村一线职称评审渠道。
19.组织青年奔赴社会治理最前沿。动员青年志愿者、青少年事务社工、高校大学生等主动向社区报到,参与文化教育、扶老助困等事务。支持青年参与“武汉生态环保高校行”“河湖净滩”等志愿服务,助力长江高水平保护。开展“武汉以我为荣”文明素养提升行动,增强青年城市主人翁意识。
20.组织青年融入区域协调发展大舞台。以武汉都市圈为中心,推进与长江中游城市群深化青年合作交流,加强与京津冀、长三角、粤港澳大湾区、成渝等地区青年协同联动发展。举办“千岗迎台青”专场招聘,发挥汉港澳青年交流驿站和国情教育基地作用,促进港澳台青年融入武汉。组织青年企业家参与“千企百展出海拓市场”,加强与“一带一路”沿线国家经贸交流,积极承办世界青年交往活动。
三、工作保障
建立青年发展型城市建设工作机制,依托青年工作联席会议制度,协同各区各单位研究调度青年发展事务。鼓励各区各单位结合区域特色和自身职能,出台青年发展普惠性政策,推出青年民生实事项目。制定青年发展指标体系,定期开展监测和评估。坚持边探索边总结,推广特色亮点和典型做法。










参与评论 (0)