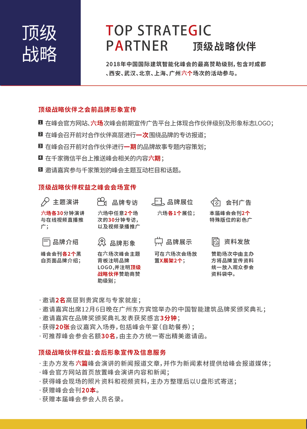
2018年,也是千家智客成立的20周年。过去20年,千家智客始终坚持“领航领航智能服务,创新智慧生活”的经营理念,与全球领先的智能化品牌携手共同推动中国智能化行业向前发展。近年来,随着人工智能技术的快速发展与应用,整个智能化行业笼罩在探索转型的紧张氛围中,大家积极探索、频频出击。
经过多年的持续积累,尤其是在国家《新一代人工智能发展规划》政策的引领下,中国在人工智能领域取得了重要进展。语音识别、视觉识别等核心技术突飞猛进,智能安防、服务机器人、无人驾驶等也逐步进入实际应用阶段,人工智能+产业应用已经成为经济增长的新引擎。
根据国家“新型智慧城市”建设规划,要 “以为民服务全程全时、城市治理高效有序、数据开放共融共享、经济发展绿色开源……通过体系规划、信息主导、改革创新,推进新一代信息技术与城市现代化深度融合、迭代演进,实现国家与城市协调发展的新生态”。到2020年,新型智慧城市建设取得显著成效,形成无处不在的惠民服务、融合创新的信息经济、精准精细的城市治理、安全可靠的运行体系。这无疑给智能化行业品牌提供绝佳发展机遇。
智慧社区作为新型智慧城市建设的重要组成部分,将对房地产、物业及酒店等行业带来更广阔的发展空间。目前各大房地产商都已开始搭建自身的智慧社区新型生活方式,并且积极开始试点工作。随着信息化建设不断深入,智能小区也逐步向安全、便捷、舒适的智慧社区演变。
另一方面,人工智能发展的不确定性带来的新挑战也值得行业关注。从产业趋势来看,人工智能技术将推进智能化产业生态的深刻变革和竞争格局的全面重塑;未来智能化产品与技术将超越原有的单一工具属性,资源的开放共享与创新的个性化生活服务将成为主流。人工智能、大数据、云计算等新兴技术以及共享经创新模式将推动智能化产业链价值再造。
尤其智能家居行业,在经历漫长的缓慢增长之后,在AI等新技术、新理念的助推下,快速扫除智能家居在用户交互体验、数据分析、场景联动等发展障碍,未来几年将迎来爆发式增长。我们将会看到更多传统智能家居企业与未来科技企业的创新合作。2018年,中国国际建筑智能化峰会将积极探索人工智能与未来科技的创新资源,寻找智能家居的未来之路,引领行业技术与应用创新。
而作为服务智能化行业超过20年的平台,千家智客将继续推陈出新,2018年先后发布了“报价优选”、“集成商优选”、“安装优选”等服务工具,采用人工智能、大数据等先进技术,充分发挥共享经济模式,整合智能化产业链资源,持续助力建筑智能、家居智能、人工智能、智能城市行业发展。
因此,作为建筑智能化行业第一盛会的中国国际建筑智能化峰会,将于2018年11月-12月分别在成都、西安、武汉、北京、上海和广州隆重举行。本届峰会将聚焦“新型智慧城市•未来智慧社区”,届时我们将携手全球顶级智能化品牌,共同分享人工智能技术在城市、建筑与家庭中的最新应用,全面解读人工智能与智能化产业链的最新发展趋势。