资讯
最新资讯
物联网
云计算
人工智能
智能家居
综合布线
智慧安防
楼宇自控
智能照明
智慧城市
智能音箱
智能门锁
智能硬件
English
应用案例
解决方案
项目信息
智能百科
培训
在线学习
线下培训
工具
报价优选
安装优选
城市站
千家论坛
顾问
品牌顾问
房地产智能化顾问
峰会
品牌指数
输入关键词
登录/注册
个人中心
发布文章
文章管理
我的首页
登录/注册
退出登录
千家网
智能家居
综合布线
智慧安防
智能建筑
智能照明
人工智能
全部文章
智客号
建筑智能
正文
干货来袭—安科瑞微机保护装置选型秘籍
评论
收藏
送花
打赏
来源:彭峰
2019-12-07
彭峰
2019/12/7 10:48:04
加关注
导读
干货来袭—安科瑞微机保护装置选型秘籍
安科瑞 陈玉茹
技术支持:安科瑞 彭峰
AM3SE系列
AM4系列
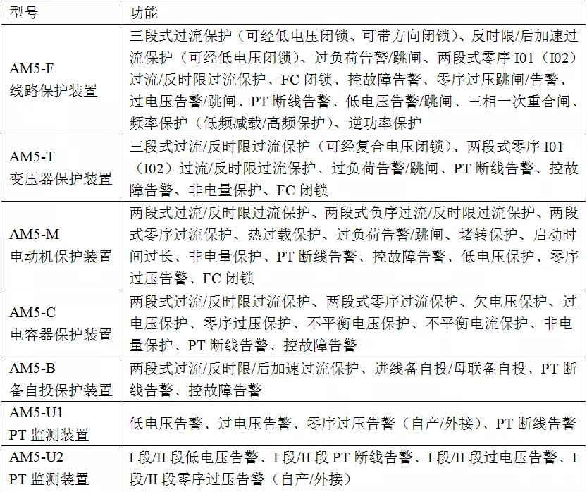
AM5系列
AM5SE系列
打赏
好文章,需要你的鼓励!
中压保护装置
综保
免责声明:本文来智客号作者,不代表千家网的观点和立场。若有侵权或异议请联系我们删除。
“千家智客”微信公众号
更多猛料!欢迎扫描左方二维码关注千家智客官方微信(Qianjiacom)
参与评论 (0)
文明上网,理性发言
登录
猜你喜欢
彭峰
彭峰,男,本科,现就职于江苏安科瑞电器制造有限公司,主要研究方向为建筑电能管理系统。Email:pengfeng@email.acrel.cn 手机:18860995112
加关注
TA的热文
低压无功功率自动补偿控制器-ARC系列
知识科普:谐波在智能建筑行业的影响
新二代来啦!限流式保护器-功能更强,体积更小
远程预付费电能管理系统在世纪皇冠项目的应用
干货来袭—安科瑞微机保护装置选型秘籍
加入智客号
投稿赚取打赏
加入智客号
热门搜索
更多
千家
商城
扫码获取千家商城
产品与服务信息
寻求
报道
我要
投稿
手机访问此页面
转发分享更轻松
寻求报道/合作
如您有任何相关资讯或品牌推广计划
可通过以下方式与我们联系,会有专人与您沟通洽谈
邮箱:
editor@qianjia.com
、QQ:
446879828(内容合作)、463652027(商务合作)、645262346(媒体合作)
×
个人登录
忘记密码?
立即登录
企业登录
极速注册
第三方登录
微信登录
论坛登录
企业登录
忘记密码?
立即登录
个人登录
极速注册
×
全站搜索
资讯
资讯
智客号
热门搜索
智能家居
综合布线
人工智能
5G
智慧城市
智慧社区
AI芯片
打赏作者
如果你喜欢作者的文章,请给TA小小打赏作为鼓励吧!
(收款二维码由作者直接提供)
支付宝收款码
微信收款码
参与评论 (0)